FES Newsletter
Summer 2001
Using the ODFS as part of Physiotherapy Treatment Sessions
Central Pattern Generators, Functional Electrical Stimulation and Rehabilitation.
A plea from Birmingham by Christine Singleton
Clinical service FES at CMAT St. Anna St Remigius Hospital Brussels
Editorial
The FES (Functional Electrical Stimulation) Newsletter is a biannual publication with the purpose of promoting the clinical use of FES. It is distributed chiefly to clinicians who have attended the Salisbury introductory FES course but also those who have an interest in the field or those we hope may be interested. FES is a means of producing functional movement in paralysed muscles by the application of electrical impulses to the nerves of those muscles. FES is increasingly used in neurological rehabilitation to improve mobility and upper limb function. The most common use is for the correction of dropped foot in hemiplegic gait, an intervention now recommended by the Royal College of Physicians.
In this addition of the FES Newsletter we have an article on the use of the Odstock Dropped Foot Stimulator (ODFS) in physiotherapy, a report on a spasticity and movement problem clinic in Belgium, an article discussing the role of central pattern generators in rehabilitation and an article about FES powered cycling for paraplegics. Also we have our usual update on equipment matters and FES courses.
We are holding our annual FES User Day Meeting on November 30th. Last year it was suggested that it would be useful if the meeting was held in a more central location than Salisbury. We are grateful to Christine Singleton of City Hospital in Birmingham volunteering to host the meeting. The meeting will be held postgraduate Centre. Places are limited so please fill in and return the form on the back page as soon as possible to reserve your seat! We would be pleased to receive offers of presentations of research or case studies. Presentations can be on any aspect of the clinical application of electrical stimulation. In past years the meeting has been very enjoyable with much informal discussion and interchange of ideas.
Finally I was sorry to hear this week of the death of Peter Donaldson at the age of 74. Peter worked for many years as a Biomedical Engineer at the Medical Research Council Neurological Prosthetics unit with Professor Giles Brindley. The team pioneered the design and use of FES implants, producing devices for standing in paraplegics, hand function in tetraplegics and vision for the blind. The device that has been most widely used is the bladder stimulator, a device for improving continence for spinal cord injured and multiple sclerosis. Several 1000's have now received the implant, which is still manufactured using Peter's original techniques. His work greatly contributed to the understanding of how to make electronic devices that can survive and function in the human body. This work has been inspirational to the current generation of Biomedical Engineers working in the field of FES and will continue to be so for many years to come.
Paul Taylor
Department of Medical Physics and Biomedical Engineering,
Salisbury District Hospital, Salisbury, Wiltshire, SP2 8BJ, UK
Tel: 01722 429 119, Fax: 01722 425 263
Email: p.taylor@salisburyfes.com
Web page: www.salisburyfes.com
This and all back issues of the FES Newsletter can be found on our web page
Using the ODFS as part of Physiotherapy Treatment Sessions
The use of the ODFS as an orthosis to aid walking through correction of dropped foot is well known. However it can also be a useful tool in the re-education of some of the more proximal problems that may occur during gait. Electrical stimulation may act to produce a movement that has been lost and strengthen weak muscles, to reduce spasticity through reciprocal inhibition of antagonist muscles or to provide a sensory feedback cue for movement. There may also be a combination of one or more of these effects. The ODFS can be controlled by the therapist using the test button, thus enabling the stimulation to be timed exactly to the needs of the patient, independently of weight being placed on or taken off the footswitch. Alternatively, footswitch control can be used, leaving the therapists hands free to control or facilitate movement where required. The ODFS can be used to stimulate a number of muscle groups other than the anterior tibial muscles in order to re-educate the components of gait most relevant to the individual patient. In the initial stages of gait re-education it can be useful to isolate a particular component of the gait cycle and work on it using stimulation to initiate or reinforce movement at the correct stage. Patients should always be positioned so that they feel secure, well aligned and with as even weight distribution as possible.
Below are some of the ideas that we have tried.
Retraining the swing phase.
The patient wears the stimulator but the footswitch is detached so that the therapist can control the timing of the stimulation. The patient stands with the non-hemiplegic leg forward of the hemiplegic and is asked to transfer weight over the non-hemiplegic leg allowing the hip and knee of the affected side to drop whilst the opposite knee remains straight. Stimulation of the common peroneal nerve controlled using the test button can be used to help initiate the swing phase on the hemiplegic side as the patient begins to transfer weight. Once this has been achieved the patient is asked to take a full step with stimulation timed to allow the leg to swing forward freely. Normal selective movement is encouraged through repetition of the movement, reducing the need for proximal compensatory strategies such as hip hitching and circumduction to aid toe clearance from the ground. The same procedure can be used in reverse for backward stepping. Use of the footswitch allows patient control of the stimulation and leaves the therapists hands free to control more proximal movement if necessary.
Practising weight bearing through sensory input
The sensitivity of the footswitch can be utilised to encourage weight bearing and weight transference to the affected side. Using standard dropped foot electrode positions, the footswitch under the heel on the affected side and the stimulator set to heel rise, the patient can be encouraged to transfer weight through the hemiplegic side by the need to turn off the stimulation. Since the stimulation is acting primarily as a sensory cue in this situation, the precise electrode positions may not be important.
This idea has been developed to provide proprioceptive awareness for patients who have little or no sensation in the affected side but reasonable motor function. One such patient has common peroneal nerve stimulation with the stimulator set on heel strike and the footswitch under the heel of the hemiplegic side. She is then able to feel her foot on the ground as she walks. Another patient has had electrodes placed on a sensate part of the body, for example the shoulder. Sensory feedback is given when the foot is on the ground. This can also be done bilaterally using the 02CHS.

Practising weight bearing through stimulation of quadriceps and gluteal muscles.
The quadriceps and or gluteal muscles can be stimulated to give patients greater confidence in placing weight through the hemiplegic side. For quadriceps stimulation 70mm electrodes are placed with the active over the motor point of vastus lateralis and the indifferent over the motor point of vastus medialis. The ODFS is set to heel strike and the foot switch placed under the heel on the affected side. The patient is asked to transfer their weight to the affected side in standing, the therapist giving manual guidance and support as necessary. It may be necessary to increase the TIME control fully to maintain the stimulation for the maximum time and to use a moderate RISING EDGE RAMP to give a smooth comfortable contraction, thus avoiding increased spasticity and possible hyperextension of the knee.

Patients who exhibit retraction at the hip or who have weakness and instability at the pelvis may benefit from stimulation of the gluteal muscles during weight transference in standing to improve alignment and reduce the tendency for the knee to hyperextend during weight bearing. Electrode positioning will vary depending on whether more hip extension or abduction is required. The active electrode is placed adjacent to the sacrum over gluteus maximus and the indifferent about a hands width below and lateral to it over gluteus medius. This is generally the best position for hip extension. If a greater influence of abduction is required reversing the polarity of the electrodes will increase the effect of gluteus medius. Stimulation begins, eliciting hip extension, as weight is placed on the footswitch set on heel strike on the affected side. In some cases the sensation of stimulation in this application may become uncomfortable before a muscle contraction occurs. However, the sensation may act as a cue to remind the patient of the need to activate the muscle themselves, comparable to manual facilitation of movement from the therapist. With a foot switch under the heel of the effected side set the ODFS to heal strike. This will cause the stimulation to occur throughout the stance phase. There has been some recent success with an incomplete spinal cord injured patient who developed some active hip extension after only one months daily use of gluteal stimulation with the ODFS. An O2CHS will be needed if dropped foot also has to be corrected. If electrodes are to be worn for any length of time ensure that pressure marking cannot occur from sitting on electrodes or cables.

Stimulation for push off
The calf muscles can be stimulated to improve push off and therefore forward propulsion at terminal stance, to put some spring back into the walking pattern. The active electrode is placed over the belly of the muscle with the indifferent a hands width below it. Either 50 or 70 mm electrodes can be used depending on the size of the patient. When used in gait, stimulation is best controlled with the footswitch placed under the first metatarsal head. If some RISING EDGE RAMP is used stimulation starts at mid stance and addition of some extension allows the stimulation to continue until the toe leaves the ground. A sounder is useful to help judge the exact timing of the stimulation.

Encouraging release of the hip and knee to initiate swing hamstring
stimulation
It is frequently difficult for hemiplegic patients to achieve selective release of the hip and knee when initiating the swing phase of gait. Stimulation of the hamstrings will often help to address this problem and prevent the hip hitching that so often occurs. Stimulation can either be triggered manually using the test button or by a footswitch placed under the heel and set on heel rise so that the patient triggers the stimulation himself, leaving the therapist free to control or facilitate movement proximally or distally. When using a foot switch, set the time quite short so the stimulation ends at mid swing, allowing the knee then to extend.
If a second ODFS is available, common peroneal stimulation can be used to correct dropped foot in the usual way, triggered by a footswitch and the hamstrings can be stimulated using the test button. This enables hamstring stimulation to be timed to the exact point it is needed in the gait cycle. As well as assisting with gait initiation it may be used to break quadriceps spasticity, particularly at mid to terminal stance, when many patients find it difficult to release their knee sufficiently to allow the leg to clear the ground during swing phase, often resulting in hyperextension of the knee. Alternatively, the hamstring muscles may be too weak to produce effective knee flexion to mid swing and hamstring stimulation from early to mid swing may be helpful. Electrodes are placed with the indifferent 2-3 finger widths above the knee crease with the active a hands breadth above the indifferent.
Inhibition of associated reactions in the upper limb during gait
This is not an application that we use very frequently. However, it can be effective in some cases.
It is well known that the effort of walking often produces associated reactions into flexion in the hemiplegic upper limb. Stimulation of the triceps and posterior deltoid muscles timed using a footswitch on the affected side and set to start on heel rise and end on heel strike can extend the arm and encourage it to swing. This can improve balance during walking. The active electrode is placed over the belly of triceps and the indifferent over the posterior deltoid muscle.

These are some of the ideas we have tried. They can all be used to improve the gait pattern in conjunction with common peroneal stimulation using a 02CHS. However, the ODFS on its own can be a very useful tool with which to practise selected components of gait which are a specific problem for an individual patient. It is hoped that practice in such a way will promote a more automatic and natural gait pattern, which, as a result, requires less effort to achieve. We should be very happy to hear of any other applications for the ODFS that you may have devised during physiotherapy treatment sessions, so that we can pass on your ideas and add to our own knowledge.
Paul Taylor and Geraldine Mann
Central Pattern Generators, Functional Electrical Stimulation and Rehabilitation.
Central Pattern Generators.
Central Pattern Generators, (CPGs) are collections of neurones at a sub-cortical level, which generate a rhythmical output pattern. Although they are found in supraspinal centres these are responsible for the control of breathing, heart rate etc., these are not generally referred to as CPGs. CPGs are traditionally considered to be spinal centres that generate a locomotor output. It is widely believed that there is extensive cross-species similarities. The majority of the research is carried out on species such as the lamprey (something like a leach) and also the cat. It is now widely, but not universally, accepted that such circuits also exist in man. CPGs are not thought to exist for the control of upper limb movements, primarily these are controlled cortically.
Rehabilitation
Treadmill training has long been employed in some spinal centres to retrain the gait of incomplete SCI patients, and to develop muscle strength in complete SCI patients, (although less often). This training may also be done with simple FES therapy, i.e. dropped foot correction. By repeating a movement on the treadmill many groups have reported that the EMG activity in leg muscles both increases in amplitude, (an indication of an increase in the strength of the muscle) and in the phase relationships seen in the timing to a more normal pattern.
FES
In 1999 Paul Taylor and colleagues reported a carryover effect in stroke patients when using the ODFS, the first statistically significant report of such an effect. This may represent an entrainment of CPGs for locomotion.
Why might FES be particularly good at training CPGs? FES provides both a more natural gait than might otherwise be achieved, and additional sensory input, especially if surface systems are used. Electrical stimulation of a nerve midway along its axon, as is the case with FES, causes action potentials to travel in two directions from the site of stimulation. One travels "down" the motor path towards the muscle resulting in the direct muscle stimulation, (the M-wave on electromyograms) and the contraction of the muscle. The other action potential travels up into the spinal cord, and may be able to pass into the spinal circuitry through the action of Renshaw Cells. By combining this antidromic stimulation with appropriate voluntary effort it may be possible to improve the rehabilitation of gait, through a process known as "Hebbian" learning, (Rushton 2000).
In some patients, both stroke and spinal, the results of stimulation may vary dramatically with posture. A dropped foot correction may be much better when walking than when seated, despite the anticipated increase in reflex sensitivity etc., (spasticity). This may be the result of activity in a walking CPG enhancing the response to stimulation. It is known that activation of a CPG reduces the threshold for firing of motor neurones in the anterior horn cells.
It is unclear what role CPGs play in spasticity in general, (or even what the neurophysiological basis of spasticity is). There are a number of fundamental questions that need to be addressed but CPGs are going to play a much bigger role in our understanding of rehabilitation and FES in the future. Some of these fundamental questions are;
What role do CPGs play in spasticity?
What effects does FES have on CPGs?
Can FES be used to (re)train CPGs?
Does rehabilitation work to (re)train CPGs? And should it?
What are the best methods for activating and training CPGs?
These questions need a multi-disciplinary approach from theoretical, experimental and clinical neuroscientists working with rehabilitation therapists and engineers.
Introductory Texts.
Neurons, Networks and Motor Behaviour. Edited by Stein, Grillner, Selverston & Stuart.
Neurobiology. Shepherd.
From Neuron to Brain. Nicholls, Martin & Wallace.
References.
Rushton DN. 2000. Functional Electrical Stimulation (FES) for Therapy and Function. IPEM 2000. 97.
Taylor PN, Burridge JH, Dunkerley AL, Wood DE, Norton JA, Singleton C & Swain ID. 1999. Clinical Use of the Odstock Dropped Foot Stimulator: Its Effect on the Effort and Speed of Walking. Archives of Physical Medicine and Rehabilitation. 80. 1577-1583.
If any one is interested in collaborative projects in this area, please contact:
Jonathan Norton, Implanted Devices Group, Department of Medical Physics and Bioengineering, University College London, 1st floor, Shropshire House, 11-20 Capper Street,
London. WC1E 6JA. Tel. 020 7679 6914.
Email: j.norton@medphys.ucl.ac.uk
A PLEA FROM BIRMINGHAM by Christine Singleton
I am undertaking a Masters Degree at Birmingham University and have completed my first year. For the second and final year a dissertation (research project) has to be completed. I would like to find out information about the FES courses run by the Salisbury & Birmingham teams. In particular, how useful they were, what have you done with the gained knowledge, have you been able to use FES in your service, what obstacles have you encountered, what results have you achieved etc. It is hoped that information gained will help plan future courses and subsequent FES service implementation thus working towards our goal of having FES fully accepted as a service within the NHS.
I will be sending a questionnaire to all who have attended FES courses via Paul's database. I hope that this is acceptable to you and look forward to receiving a high percentage returns! Expect to hear from me in the Autumn.
Regards to all.
Christine Singleton
Clinical Specialist (FES)
Sheldon Centre, City Hospital, Dudley Road, Birmingham
Equipment News
Stimulator redesign:
We are in the process of up dating are current stimulator designs. To help us with the ODFS make over we have employed Anna Richell, a designer from Bournemouth University. We hope to have a smaller, easier to use device as well as a better looking box. In particular we want to improve the use of the device by people who can only use one hand.
We are currently testing a new version of our 2 channel exercise stimulator, the Microstim 2. The device functions as before but is in a smaller lighter box. A new version of the Odstock 2 Channel Stimulator is also under way. The device will be brought up to the current specification of the ODFS III, having a pause switch, greater output current and the choice of symmetrical or asymmetrical output wave forms. It will also have a low power battery indicator.
If you have any suggestions of how we can improve our devices, please let us know. All feedback is always welcome but particularly at this time when we are going through the redesign process. Any comments to Paul Taylor 01722 429119 e-mail p.taylor@salisburyfes.com Department of Medical Physics and Biomedical Engineering, Salisbury District Hospital, Salisbury, Wilts, SP2 8BJ.
New Product: Stimulation probe.
The stimulation probe is wand mounted carbon rubber active electrode with a flying lead going to a standard disposable indifferent electrode. Using electrode conductive gel (ultrasound gel works well) the probe can be move across the skin to identify muscle motor points. This is particularly useful to find the muscles in the forearm for example. The probe can be used with the Microstim 2 or the Odstock 4 channel exercise stimulators. Probes will cost £15 and are available with the old style 3.5mm jack connector or the new shrouded connector.
Current price list in Pounds Stirling and Euros.
| ODFS | Odstock Dropped Foot Stimulator | £272.25 | E435.00 |
| O2CHS | Odstock Two Channel Stimulator | £379.00 | E606.00 |
| O4CHS | Odstock 4 Channel exercise Stimulator | £295.40 | E472.00 |
| MS2 | Microstim 2 exercise stimulator | £267.75 | E428.00 |
All stimulators are supplied with all accessories necessary for their use. Stimulators can be supplied with electrodes, electrode and foot switch lead lengths and shoe inner sole size of your choice. Please specify your requirements. They are guaranteed for one year with the exception of the foot switches, which are guaranteed for one month. There is a 10% discount on orders of 5 or more stimulators. Other discounts may be possible for larger orders or for research projects.
Electrodes
|
Order Code |
Electrode Size/Type |
1-9 £ |
1-9 E |
10-29 £ |
10-29 E |
30+ £ |
30+ E |
|
J10R00 |
25mm (1") Round. PALS Plus |
5.08 |
8.13 |
4.83 |
7.73 |
4.59 |
7.34 |
|
879100 |
32mm (1 ¼") Round. PALS Plus |
6.61 |
10.58 |
6.28 |
10.05 |
5.96 |
9.54 |
|
881150 |
38mm (1.5") Round. PALS Plus |
6.70 |
10.72 |
6.70 |
10.72 |
6.70 |
10.72 |
|
879200 |
50mm (2") Round. PALS Plus |
7.00 |
11.20 |
6.65 |
10.64 |
6.31 |
10.10 |
|
879300 |
70mm (3") Round. PALS Plus |
8.81 |
14.10 |
8.36 |
13.38 |
7.95 |
12.72 |
|
891200 |
30X50mm (1¼"X2") Rectangular. Pals Plus |
6.76 |
10.82 |
6.42 |
10.27 |
6.10 |
9.76 |
|
895220 |
50X50mm (2X2") Square. Pals Plus |
6.61 |
10.58 |
5.28 |
8.45 |
5.96 |
9.54 |
|
901220 |
50X50mm (2X2") Square-Blue. PALS Plus Hypoallergenic |
6.98 |
11.17 |
6.63 |
10.61 |
6.30 |
10.08 |
|
650/2578 |
46X46mm Square. Versa-Stim Electrodes |
9.28 |
10.76 |
8.75 |
14.00 |
8.23 |
13.17 |
Accessories
| Code | Item | Price £ |
Price Euros |
| EL-JACK(1.0 or 1.5) | Electrode leads, 3.5mm Jack (1.0 or 1.5m) | £8.90 |
E14.24 |
| EL-SHROUD(1.0 or 1.5) | Electrode leads, Shroud (1.0 or 1.5m) | £8.90 |
E14.24 |
|
|
|||
| FSL(60, 75, 100, 120 or 150) | Foot switch leads(60, 75, 100, 120 or 150 cm) | £11.20 |
E17.92 |
| DFSL(60, 75, 100, 120 or 150) | Double Foot Switch Leads | £22.40 |
E35.84 |
| Other lead lengths are available on request | |||
| FSR | Foot switch | £22.40 |
E35.84 |
| DFSR | Double foot switch | £34.70 |
E55.52 |
| FSC | Foot switch lead couplers | 50p |
E0.80 |
| SOUNDER-JACK | Sounder with 3.5mm jack connectors | £10 |
E16 |
| SOUNDER-SHROUD | Sounder with shrouded connectors | £10 |
E16 |
| FP | Wow pedal (for O4CHS) | £75 |
E120 |
| PP3 | Alkaline Batteries (pack of 10) | £15 |
E24 |
| CHARGER-KIT 2 NiMH | Rechargeable Batteries with charger | £25 |
E40 |
| PROBE-JACK | Stimulation probe | £15 |
E24 |
| PROBE-SHROUD | Stimulation probe | £15 |
E24 |
NB: New ODFS and future MS2 come with shrouded electrode lead connectors as standard. Previous ODFS and all other stimulators have 3.5mm Jack connectors.
When ordering please put you name on the order so we can check against our list of accredit users. Please supply the address of where the equipment is to be sent and also the address for the invoice. For your convenience you can use the order form at the back of this Newsletter. Please send orders to Stacey Finn, Department of Medical Physics and biomedical Engineering, Salisbury District Hospital, Salisbury, Wiltshire, SP2 8BJ. Tel: 01722 429 118 Fax: 01722 425 263
E-mail s.finn@salisburyfes.com
Clinical service FES at CMAT St. Anna St Remigius Hospital Brussels
Van Vaerenbergh J., PT Katholieke Universiteit Leuven Faculty of Physical Education and Physiotherapy
Callebaut J., MD Hospital St.Anna-St.Remigius Brussels Department of Neurology
Biers L., PT Centre for Movement Analysis and Therapy - Brussels
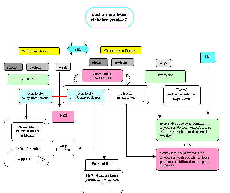
A year ago a small clinical service for FES was started at the Brussels Centre For Movement Analysis and Therapy (CMAT) in collaboration with the department of neurology at the St. Anna St. Remigius hospital. The turnover of patients increases slowly. This has mainly to do with the fact that so far no reimbursement exists for this kind of medical intervention in Belgium. On the other hand is the success rate high. This is partly due to a profound screening we do before advising a stimulator. Our course of action is always to intervene with the least complex intervention even for an apparently complex problem. Although a two channel stimulator (O2CHS) is very appealing for gait correction in stroke and MS, only a few patients will be provided with such one. Complex wiring and multiple electrodes can be very troublesome for the patients and we consider this as the most reported drawback of FES in our population. This might change in the future when electrode implants will become more common. To guide patients suffering from a drop foot, we have recently developed following flowchart.
A combination of infiltration techniques and electrical stimulation
is often the treatment of choice. Locally acting treatments for spasticity such
as nerve and motor point blocks have the advantage of reducing harmful spasticity
in one area, while preserving useful spasticity in another area. Botulinum toxin
Type A and phenol relieve both the signs and symptoms of ankle plantar flexor
and partly foot inverter spasticity. The use of it in combination with FES has
the advantage that generally the intensity of stimulation can be reduced, which
amends the comfort for the patient and reduces the risk for skin irritations.
Inversion spasticity produced by a hyperactivity of the m.tibialis posterior
during the swing phase is better not counterbalanced by a strong electrical
stimulation of the m.peroneus since both muscles are normally inactive during
swing and serve only to stabilise heel strike and stance. Our paradigm is to
reserve FES especially for muscle weakness or sometimes to facilitate reflexes
such as the withdrawal reflex at heel off. When a long-lasting blocking agent
is being considered, we favour the use of transient blocks with local anaesthetics
for therapeutic tests or diagnostic procedures. We prefer neurolytic agents.
The onset is earlier, the duration of effect is potentially longer, the cost
is low and the storage is easy. However tissue destruction with chronic sensory
side effects have been reported. Consequently patients have to be informed about
those possible side effects. At this moment we havent encountered them
yet. Fixed contractions are seldom cured by infiltrations or prolonged electrical
stimulation. In these cases surgery will be gently advised.
Sometimes video, EMG and plantar pressure data are added for scientific reasons, seldom they are conclusive. However importing these collected data in to a musculoskeletal model such as the SIMM-Musculographics Inc. is very promising and helps to analyse a particular movement defect and its impact on global performance. Using this technique a realistic forecast can be made before taking action. This approach is now under serious consideration because we aim to give the patient, right from the beginning a good estimate of the progress that he might make, undergoing a well-considered therapy.
Courses
Before clinicians can prescribe the ODFS or O2CHS for their patients, they must attend a course. This is mandatory. Two courses are offered. The introductory course gives an introduction to FES and its application in neurorehabilitation. The course, which has a large practical content, is intended to enable clinicians to select candidates for the ODFS and to set the device up. The second course, intended for clinicians that have some experience of the ODFS, introduces the O2CHS.
Introductory Courses
11th & 12th October Taunton. Contact Judy Skinner / Helen Wilkinson, Physiotherapy, Alfred Morris House, Musgrove Park, Taunton, Tel 01823 342 788
26th & 27th October 2001 Edinburgh. Contact Caroline McGuire, Physiotherapy, Astley Ainlie Hospital, 133 Grange Loan, Edinburgh, EH9 2HL Tel. 0131 537 9000 or 0131 537 9161 Fax 0131 537 915
2nd & 3rd November 2001 Southport - contact Kate Sherman, Physio Dept, Southport Spinal Injuries Unit, Southport DGH, Town Lane, Southport, PR8 6PN. Tel 01704 547 471 ex 4338
16th & 17th November 2001 Salisbury District Hospital. Contact Alison Leighfield Tel. 01722 429065 Fax. 01722 425263 or e-mail: p.taylor@mpbe-sdh.demon.co.uk
31st Jan - 1st Feb 2002, Greenwich (Paediatrics) Contact Clear Hay, Children's Physiotherapy Department, Goldie Leigh, Lodge Hill, Abby Wood, London SE2 0AY. Tel 0208 311 5419, Fax 0208 311 0870
February 2002 (to be confirmed) Glasgow. Contact Paula Cowman, MS Therapy Centre, Unit 16, Chappell Street Industrial Estate, Mary Hill, Glasgow, G20 8BD
2 Channel Courses
21st - 22nd November 2001, Roehampton Rehabilitation Centre, Gait Laboratory, Queen Mary's Hospital, Roehampton, London, SW15 5PN. Contact: Mrs Sally Durham Tel: 020 8355 2175 Fax: 020 8355 2952
If you would like a course to be held at your own hospital, please contact Alison Leighfield Tel. 01722 429065 Fax. 01722 425263 or e-mail: p.taylor@mpbe-sdh.demon.co.uk
Nick Donaldson (nickd@medphys.ucl.ac.uk) & Tim Perkins (tap@medphys.ucl.ac.uk)
UCL & SDH Departments of Medical Physics


Paralysis following spinal cord injury prevents normal leg muscle use so the range of possible physical exercises is greatly limited. Medical problems due to inadequate exercise are therefore likely. This is well-recognised and people with spinal cord injury are encouraged to participate in sport.
There are two difficulties with this approach. One is that the large muscles of the body are in the legs so that it is not possible, using the arms, such as in wheelchair sports, to exercise the heart sufficiently. In one study, national team wheelchair athletes were found to have a lower maximal oxygen consumption than young able-bodied men with a sedentary lifestyle. The second is that the arm joints are not evolved for such loading and over-use injuries result from such sports. More than half wheelchair athletes over 40 years old suffer from damaged joints.
The paralysed muscles can usually be made to contract by electrical stimulation, either with electrodes on the skin, or implanted electrodes. These artificially-produced contractions can be used to produce leg exercise. The medical effects which might be avoided by leg exercise are: loss of muscle mass (poor self image); urinary tract infections; loss of bone strength; loss of range of movement of the joints (contractures); pressure sores (average: one every three years; cost to treat a major sore ~£20,000); poor circulation; heart disease; and spasticity. (N.B. Most of these have not yet been proven.)
Other groups have shown that, after re-training the paralysed muscles by electrical stimulation, more exercise can be done by the stimulated legs than by the upper body. However, these trials were done on stationary machines (ergometers). We think that FES-cycling can be developed so that it could be used from home using attractive tricycles, special garments incorporating the electrodes and a new design of stimulator. Our volunteers have cycled outside on tarmac for distances up to 12 km. We plan to carry out a trial to demonstrate the benefits to cardiovascular fitness and tissue health that result from regular FES-cycling for about 1 hour per day. We have some evidence that, if there is not a complete cord lesion, prolonged cycling may lead to some functional recovery.
What remains to be done
Electrode garments: We cannot expect the patients to attain the high level of training needed for full health benefits, including the more difficult bone density improvements if electrode application is too awkward or time consuming. One way of reducing the surface electrode donning and doffing problem is to use clothing with the electrodes already in place. The well-known commercially available Bioflex shorts rely on the use of electrode gel to make the required contact to the leg muscle motor points. Dr. Roger Fitzwater in our group has found that this garment roughly halves the donning and doffing time. However, most of the time is taken with gelling the electrodes. Any accident with the gel (particularly easily done on the difficult to reach Gluteal or Hamstring electrodes) wastes more time clearing up the excess or misplaced gel. Nevertheless this garment may well suit our more flexible patients. Those with bulky/inflexible shoulders are going to find the crucial Gluteals difficult to gel up. We are, however, now investigating a new electrode garment design more suitable for the less flexible patient.
Ease of transfer to the cycle: Further aids to transfer to/from the tricycle are already being evaluated. An extra, removable, handle at the front of the tricycle is currently being tried on a complete high lesion patient, but again more patients are needed for thorough evaluation and more aids tried.
Cycling efficiency: This cycling technique would be more viable for a higher proportion of SCI patients if the metabolic efficiency were improved from the low 3.6% obtained by Petrofsky and Stacy [7], reducing the shortfall compared with able bodied people (25-30% efficiency). We have obtained better results with our partial lesion patient. More work remains in optimisation of muscular co-ordination (Perkins et al [5]) and stimulation frequency.
Sustainable health benefits: We obviously need to monitor the health benefits of FES cycling exercise for more patients: one or two swallows dont make a summer. For the known health benefits to be sustained, the exercise has to be maintained indefinitely: more patients are likely to do this if the exercise is both readily available and fun. We believe that by enabling the patients to cycle outdoors as well as statically at home (with the tricycle on a trainer stand), we can make the exercise both readily available and fun.
References
Ackowledgements: This work was sponsored by the Royal National Orthopaedic Hospital (Stanmore), INSPIRE and the Wellcome Trust. We also thank Mr Tony.Tromans, Professor Ian Swain, Dr Duncan Wood, Miss Carol McFadden, Mrs Karen Taylor & Mr Neil Hatcher (Salisbury District Hospital), Drs Fred Middleton & Mathew Mathew (Stanmore Spinal Injury Unit) and Professor Ken Hunt of Glasgow University for their support. For this work to continue we would, of course, be very grateful for further funding.
FES User Day
City Hospital
Birmingham
Friday 30th November
10am - 5pm
Call for papers
We invite 15 minute presentations on any aspect of the clinical application of electrical stimulation. Presentations may be of original research, clinical experience or of case studies. The aim of the meeting is to promote discussion and the exchange of ideas in an informal setting.
It is hoped to have sessions on the following areas:
Please provide a 300-500 approx. abstract which we will include in the winter addition of the FES Newsletter.
Power point, slides, OHP and video will be available for your use.
The cost of the meeting is £25. Please make cheques are made payable to the Medical Physics Trust Fund.
+++++++++++++++++++++++++++++++++++++++++++++++++++++++++++++
Name _____________________________________________________
Address _____________________________________________________
_____________________________________________________
_____________________________________________________
Phone number _______________________________________________
I will attend the FES User Day Meeting Y / N
I wish to present a presentation Y / N
Title __________________________________________________________
________________________________________________________________
Please return this form to Alison Leighfield, Department of Medical Physics and Biomedical Engineering, Salisbury District Hospital, Salisbury, Wiltshire, SP2 8BJ
Abstracts may be e-mailed (p.taylor@salisburyfes.com) or sent on a disk to Paul Taylor at the above address.
FES Equipment Order Form
Name of supervising clinician or therapist
that has attended the Salisbury FES course:________________________________________
Name & address to send the equipment to: _______________________________________
________________________________________________________________________
________________________________________________________________________
Name & address to send the invoice to: _________________________________________
________________________________________________________________________
________________________________________________________________________
Contact phone number for queries with this order: __________________________________
Code, Items, Number required
________ _______________________________________________ _________
________ _______________________________________________ _________
________ _______________________________________________ _________
________ _______________________________________________ _________
________ _______________________________________________ _________
________ _______________________________________________ _________
________ _______________________________________________ _________
________ _______________________________________________ _________
________ _______________________________________________ _________
________ _______________________________________________ _________
________ _______________________________________________ _________
Stimulators can be supplied with electrodes, electrode and foot switch lead lengths and shoe inner sole size of your choice. Please specify your requirements.
Please send order to:
Mr Stacey Finn, Department of Medical Physics and Biomedical Engineering, Salisbury District Hospital, Salisbury, Wiltshire, SP2 8BJ. UK
Fax: 01722 425 263, Tel: 01722 429 118, E-mail: s.finn@salisburyfes.com